Secure Agricultural UAS Control Framework
SAUCF

Abstract

Precision agriculture increasingly recognizes the transformative potential of unmanned aerial systems (UAS) for crop monitoring and field assessment, yet research consistently highlights significant usability barriers as the main constraints to widespread adoption. Complex mission planning processes, including detailed flight plan creation and waypoint management, pose substantial technical challenges that mainly affect non-expert operators. Farmers and their teams generally prefer user-friendly, straightforward tools, as evidenced by the rapid adoption of GPS guidance systems, which underscores the need for simpler mission planning in UAS operations. To enhance accessibility and safety in UAS control, especially for non-expert operators in agriculture and related fields, we propose a Secure UAS Control Framework (SAUCF): a comprehensive system for natural-language-driven UAS mission management with integrated dual-factor biometric authentication. The framework converts spoken user instructions into executable flight plans by leveraging a language-model-powered mission planner that interprets transcribed voice commands and generates context-aware operational directives, including takeoff, location monitoring, return-to-home, and landing operations. Mission orchestration is performed through a large language model (LLM) agent, coupled with a human-in-the-loop supervision mechanism that enables operators to review, adjust, or confirm mission plans before deployment. Additionally, SAUCF offers a manual override feature, allowing users to assume direct control or interrupt missions at any stage, ensuring safety and adaptability in dynamic environments. Proof-of-concept demonstrations on a UAS platform with on-board computing validated reliable speech-to-text transcription, biometric verification via voice matching and face authentication, and effective Sim2Real transfer of natural-language-driven mission plans from simulation environments to physical UAS operations. Initial evaluations showed that SAUCF reduced mission planning time, minimized command errors, and simplified complex multi-objective workflows compared to traditional waypoint-based tools, though comprehensive field validation remains necessary to confirm these preliminary findings. The integration of natural-language-based interaction, real-time identity verification, human-in-the-loop LLM orchestration, and manual override capabilities allows SAUCF to significantly lower the technical barrier to UAS operation while ensuring mission security, operational reliability, and operator agency in real-world conditions. Findings lay the groundwork for systematic field trials and suggest that prioritizing ease of operation in mission planning can drive broader deployment of UAS technologies.

Keywords

Methodology

Comprehensive framework for natural-language-driven UAS mission management with integrated security and safety protocols.

System Architecture

SAUCF employs a six-component pipeline integrating biometric authentication, natural language processing, automated mission planning, and supervised execution to enable secure, voice-driven agricultural UAS operations.

  • Multi-modal biometric authentication (voice + face)
  • GPU-accelerated voice processing with Whisper ASR
  • LLM-powered intent parsing and mission generation
  • Human-in-the-loop mission approval and oversight
  • Real-time safety monitoring and manual override
SAUCF System Architecture
Figure 1: SAUCF System Architecture showing the complete pipeline from voice input to mission execution
Hardware Integration
Figure 2: Jetson Nano integrated with DJI M300 RTK for onboard processing

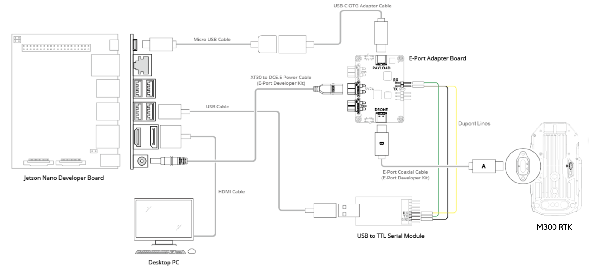
Hardware & Integration

The system leverages an NVIDIA Jetson Nano companion computer integrated with the DJI Matrice 300 RTK via DJI's Onboard SDK. This setup enables real-time processing, secure communication, and autonomous execution.

  • GPU-enabled companion computing for AI workloads
  • Serial communication via DJI E-Port interface
  • Multi-modal sensor integration (audio, video, telemetry)
  • Real-time mission execution and safety monitoring

Safety & Decision Logic

SAUCF implements comprehensive safety protocols through decision tree-based safeguards, continuous telemetry monitoring, and human-in-the-loop oversight to ensure reliable and secure operations.

  • Pre-flight validation (battery, GPS, payload status)
  • Continuous telemetry monitoring and safety guards
  • Automatic abort protocols and return-to-home sequences
  • Manual override capability at all stages
Decision Tree Logic
Figure 3: Decision tree for mission execution with integrated safety safeguards
Detailed System Integration
Figure 4: Detailed system integration and communication protocols

Implementation Stack

The framework combines multiple technologies in a cohesive software stack, from natural language processing to flight control, ensuring modularity and reliability across all system components.

  • ASR: Whisper running on GPU-accelerated hardware
  • NLP: GPT-4 with function calling for intent parsing
  • Mission Planning: Automated waypoint generation
  • Flight Control: DJI OSDK with custom C++ applications
  • Authentication: Kaizen Voiz biometric modules

Key Innovations

🗣️ Natural Language Framework

Voice-driven mission control eliminates complex waypoint programming, making UAS operations accessible to non-technical users.

🔐 Comprehensive Security

Multi-layered security approach combining secure access, mission auditability and preservation of human authority and oversight

🧠 Human-in-the-Loop

LLM-generated missions require explicit operator approval, preserving human authority and decision-making.

Results

Comprehensive evaluation of SAUCF through simulation testing, field validation, and performance metrics analysis.

Performance Metrics Summary

⚡ Mission Planning Efficiency

< 105 seconds

Total time from voice command to deployable waypoint plan including biometric verification

🎯 Command Interpretation

97.5% accuracy

Safety classification and intent parsing with 95.2% precision for safe commands

🔐 Authentication Success

80% acceptance

Multi-modal biometric verification with zero false positives for non-enrolled users

Simulation Testing

Validation of SAUCF performance in controlled simulation environments using DJI Assistant 2 (Enterprise Edition)

UAS Simulation Take Off
Natural language-driven takeoff sequence demonstrating voice command processing
Tracking Simulation on DJI Controller
Real-time tracking capabilities and mission execution monitoring

Key Findings: 100% decision tree compliance across all simulation trials with consistent safety check enforcement at each execution node.

On-Field Testing

Real-world validation demonstrating sim-to-real transfer and operational reliability in agricultural environments

Autonomous Takeoff and Landing
Unit testing of core flight operations with safety protocol validation
Return to Home Safety Protocol
Emergency procedures and fail-safe mechanism testing

Key Findings: 100% decision tree compliance across all field trials with consistent safety check enforcement at each execution node.

Execution Precision: Average waypoint deviation of 0.52 meters (σ = 0.19m) between planned and executed paths, confirming high-precision path adherence.

Validation Summary

The experimental evaluation demonstrates that SAUCF successfully achieves:

  • Low-latency mission planning with secure operator verification
  • Reliable natural language intent parsing and safety classification
  • Robust execution consistency across simulation and field environments
  • Effective human-in-the-loop oversight with manual override capabilities
  • Multi-modal biometric authentication with zero false positives
  • Precise GPS trajectory adherence with sub-meter accuracy
  • 100% compliance with decision tree safety protocols
  • Successful sim-to-real transfer of mission plans

These findings validate SAUCF's ability to deliver secure, operator-friendly, and mission-reliable agricultural UAS operations, significantly reducing technical barriers while maintaining safety and operational integrity.